2025年国庆中秋京津冀高速出行指南!小型客车免费通行时段及天气早知道
- admin
- 2025-10-01
- 出行攻略与工具
- 509浏览
- 2评论

北京市首都公路发展集团有限公司,联合河北高速公路开发(集团)有限公司,以及河北高速公路集团有限公司指挥调度中心,还有天津高速公路集团有限公司,共同制定了公众出行服务指南,目的是做好2025年国庆中秋假期(10月1日至&日)京津冀区域高速公路出行服务保障工作。
↓↓↓
小型客车免费通行政策示

免费通行时段:
车辆驶离出口收费车道时间为准的这个时间段,是2025年10月1日0时开始,一直到2025年10月8日24时呢。。

免费车辆范围:
包括允许在普通收费公路行驶的摩托车,行驶收费公路的载客车辆,是7座以下(含7座)的。
天气研判
劳动节期间,北京、河北、天津地区有弱冷空气过程。

北京地区:
北京多数时候是晴到多云,不存在如强降水这类等高影响天气,大气扩散状况良好,整体对假期出行以及户外活动较为有利,10月1 -3日是晴到多云,4 -5日云量会增加,且4日夜间到5日白天会降小雨,降水之后刮4级左右偏北风,阵风为6、7级;6 -8日天气主要是晴天 。

河北地区:
河北存在两次降雨情形,10月1日,石家庄、沧州以及其南部区域会出现小雨或者零星小雨,10月4日至5日,全省大部分区域会有小雨,其中西部和南部等地局部地方会有中雨,9月30日至10月4日这段时间的早晨时段,部分地区会有雾,局部地区能见度达不到500米,个别地区能见度达不到200米。

天津地区:
10月1日至8日的时候,天津的天气是以多云作为主要状况的,在这个期间存在一次降雨的过程,预计10月6日部分地区会出现小雨,其余的时段是以晴到多云作为主要状况的,气温是在12°C以及28°C之间进行波动的。
高速公路网运行态势研判
国庆、中秋双节叠加带来影响,走亲访友需求旺盛,自驾游需求旺盛。预计高速公路交通流量将再创新高,跨省车流将呈急剧增长态势,其中出入京津周边收费站通行压力尤为突出,出入重点城市周边收费站通行压力尤为突出,出入热门景区周边收费站通行压力尤为突出,出入交通枢纽互通等关键节点通行压力尤为突出。

北京地区:
推测在二零二五年,“十一”以及“中秋”假期,日均交通量大概处于一百八十至一百九十万辆次的范围当中,十月一日的交通量将会抵达高峰,很有可能会超过一百九十五万辆次,也存在达到二百万辆次以上的可能性,假期期间拥堵的时段主要集中于七时至十二时、十三时至十九时,十七时之后会逐渐降低,假期首日往京外方向交通压力比较大,假期最后的两天是返回北京的高峰日,往北京方向交通压力较大 。

河北地区:
预计从9月30日下午,流量就开始渐渐增长,10月1日会迎来出行流量高峰,上午8时到11时会达到峰值,10月2日流量比首日有所回落,不过依旧保持高位运行,10月3日至5日仍旧保持较高位运行,只是车流高位运行平稳,10月6日(中秋节)迎来假期车流小高峰,10月7日和8日迎来假期返程高峰,其中7日是返程最高峰,8日返程车流仍然较多,只是相较于7日有所缓解,免费结束前部分收费站下道口会出现车辆排队情况 。

天津地区:
预计9月30日14时起,流量会渐渐增长,在16至20时会出现路网流量高峰,10月1日会迎来出行高峰,假期期间每日7时至12时、14时至19时会出现车流集中状况,假期最后两日是返程高峰,假期车流量一直维持在高位运行,呈现出“两头高、中间波动”的特性。
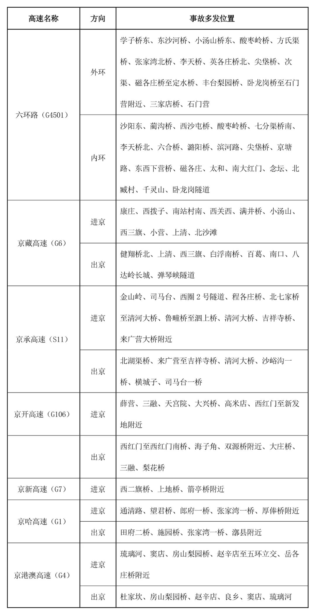
事故多发风险路段提示

北京地区:
主要集中在,京藏高速桥区车辆汇集点位那里,主再又集中于,京承高速桥区车辆汇集点位这儿,像下面这个表格所展示的那样:


河北地区:
主要集中在,环京津路段,互通立交路段,服务区出入口路段,这些车流量较大的路段,如下表所示:


天津地区:
主要集中于津蓟高速 ,是一条公路 。还集中在津石高速 ,这也是一条公路 。又有京沪高速 ,同样为公路 。还有滨保高速跟长深高速再加上荣乌高速 ,皆是公路 。如图示如下表所示 :

易拥堵路段提示

北京地区:
主要集中在,六环路流量较大路段,京藏高速流量较大路段,京承高速流量较大路段,京开高速流量较大路段。如下表所示:


河北地区:
主要集中在,环京津路段,省会周边路段,重点城市周边路段,车流量大的路段。如下表所示:


天津地区:
长深高速会出现流量高位运行,津石高速将出现流量高位运行,荣乌高速会出现流量高位运行,京沪高速会出现流量高位运行,津蓟高速会出现流量高位运行,景区周边高速公路车流量将激增,部分进出市高速公路车流量将激增。

车流量较大收费站

北京地区:


河北地区:


天津地区:

车辆“一键救援”服务

北京地区:
行走于北京首发集团负责管养的道路范围内,要是碰到车辆突然出现状况,也就是发生事故或者出现故障,您能够去搜索“乐速通”微信小程序,或者去下载“乐速通”APP,于出行服务的“汽车救援”模块当中,点击“一键救援”按钮来发起救援申请,又或者拨打010 - 61226272热线服务电话。

河北地区:
于河北高速路段行驶之际,倘若车辆出现突发状况,也就是发生事故,又或者发生故障之时,您能够拨打热线服务电话,此号码为:0311-96122 。

天津地区:
车辆行驶于天津高速路段之际,要是碰到车辆突发状况,就是出现事故或者产生故障之时,您能够于应用商城之中搜索“天津高速通”APP,并且在首页那儿点击“阳光救援”按钮来发起救援申请,不然的话就拨打400-633-2619热线服务电话这一号码。
服务区充电桩情况
在北京,用于高速公路的服务区,已经建造完成数量为637个的充电桩,其充电所具备的基础设施覆盖比率达到100% 。根据历史数据,预计在2025年十一假期期间,高速公路服务区单车单枪充电时长普遍在25分钟左右,充电桩全天24小时平均使用率为12.19%,其中京津高速永乐(双向)、京藏高速百葛(进京)、京昆高速韩村河(双向)、京港澳高速窦店(双向)、京哈高速田家府(双向)等服务区充电桩使用率较高,高峰时段充电车位使用率可能达到75%,已与相关单位做好沟通对接,发生紧急情况随时调用应急移动充电设施。
河北高速公路服务区,已建成充电桩两千五百五十 二个,在营服务区充电基础设施覆盖率,达到了百分之百。依据历史数据,预计二零二五年国庆中秋双节期间,高速公路服务区充电时长,普遍在三十分钟左右,充电桩全天二十四小时平均使用率,为百分之二十二 。其里,首都环线高速廊坊固安段,在密云方向,京港澳高速河北段,为双向,京台高速青县至沧州段,是双向,大广高速牛驼至衡水湖段,属双向,京哈高速香河至山海关段,往哈尔滨方向,秦滨高速曹妃甸服务区以及乐亭服务区,在天津方向,津雄高速霸州服务区,于天津方向等服务区,充电桩使用率比较高,若遇充电高峰,要遵从现场人员指挥,有序排队,或者选择到对向服务区充电。
天津高速公路服务区,已经建成了充电桩,数量为596个,达成了充电基础设施覆盖率,该覆盖率为100%。凭据历史数据,预估在2025年秋天举办中秋国庆假期阶段,高速公路服务区充电用时通常在30分钟的范畴内,充电桩以24小时全天为周期平均使用率是22%,当中京哈高速牛道口朝着哈尔滨的方向、津石高速静海西朝着天津的走向、京沪高速唐官屯双向路途、长深高速汉沽朝着长春的趋向、京沪高速王庆坨朝着北京的行径、天津绕城高速七里海双向路段、秦滨高速轻纺朝着唐山的方向、京津高速造甲城朝着北京的趋向等服务区充电桩使用率相对较高,在高峰时段有可能会出现排队使用的状况。

“e路畅通”公众号,敬请关注全国高速公路车辆救援及服务区充电服务,“e路畅通”有着高速公路“充电桩随手查”与“阳光救援”之服务功能其微信小程序里包含相应内容 。
ETC客服中心服务网点

北京地区:
10月1日起,一直到10月8日,有30家服务网点,它们都是正常营业的,其营业时间呢,是从上午9:00开始,一直持续到下午17:00,不过呢,窦店的服务网点除外,马驹桥的服务网点除外,田家府的服务网点也除外。


河北地区:
假期的时候,唐山市客服中心,唐山庆北道客服中心正常营业的那个,暂停对外服务,而其他客服中心都正常营业,其营业时间是每日8:30至17:30 。

温馨获取京津冀高速路况途径提示

北京地区:
敬请关注“首都高速”微信服务号。
客服热线:010-96011



“首都高速”
微信服务号
“速通卡”
微信公众号
“乐速通”ETC
微信小程序

河北地区:
诚心敬请留意“河北高速公路”之微信服务号,留意“冀交万里行”之微信小程序,留意“河北高速路况信息”之抖音,关注河北省高速公路出行信息网“http://hebecc.com/” 。
客服热线:0311-96122



“冀交万里行”
微信小程序
“河北高速公路”
微信公众号
“河北高速路况信息”
抖音

天津地区:
请予以关注,关于“天津高速运营”的,抖音场次直播,并且,要去进行下载,那名为“天津高速通” 的APP 。
客服热线:022-12122



“天津高速运营”
抖音
“天津高速通”
手机应用APP
“高速声音”
微信公众号
其他相邻省份高速公路路况信息查询示

出行提示

提前做好出行规划:
预先知晓路况资讯,谋划出行路径以及时间,躲开拥堵路段还有时段,留出备选路线。要是碰到特殊情形,能够及时更改路线,防止长时间停留。

车辆全面检查与应急准备:
发动启程之前呀很重要呢要做重点查看喽其中的轮胎啦刹车呀机油哇还有灯光等多种关键部件的情况喽把它们弄好确定没有故障情形哦;还要带上备胎呢还有拖车绳哇急救包哈反光背心般的应急工具呀,驾驶证呢行驶证哇保险单也都要随时带着哦。

事故与故障快速安全处理:
防止发生二次事故。

遵守交通规则:
不管是全程,都要系安全带,不能超速,不能酒驾,不能疲劳驾驶。要是变道,或者超车,那都得提前开启转向灯,而且还要观察周围车辆的情况。要是遇到拥堵,那就得耐心等待,按顺序依次通行,没经过允许,千万不要占用应急车道。

特殊天气与复杂路况应对:
在雨雾天气之时需要降速,并且要控距,还要亮尾也就是开启雾灯、示廓灯,以此来避免急刹;在山区长下坡路段要使用低档位去控速,要是遇到团雾则需减速或者进入服务区暂避。
请关注交通、公安交警、旅游等有关单位发布的出行提示。
出行指南免费通行天气情况高速公路救援服务
本站文章除注明转载/出处外,均为本站原创或翻译。若要转载请务必注明出处,尊重他人劳动成果共创和谐网络环境。
转载请注明 : 文章转载自 » 途讯交通网 » 出行攻略与工具 » 2025年国庆中秋京津冀高速出行指南!小型客车免费通行时段及天气早知道