2026 年元旦假期出行提示!景区商圈周边车多缓行要注意
- admin
- 2026-01-04
- 出行攻略与工具
- 510浏览
- 4评论
Part 02
尾号限行提示
今日是1月2日,星期五,此乃元旦假期的第二天,机动车尾号不存在限行情况,本市区域号牌以及外埠号牌的小客车在高峰时段也不限行。

节日之际,预估本市各个热点地方人流以及车辆将会显著攀升,烦请广大开车的人预先谋划出行时候以及出行线路,依照规定守法安全且文明地出行。
Part 03
交管业务窗口办公安排
交管车管所服务窗口今日办公安排
今天是1月2日,星期五,天津市公安局交通管理总队车辆管理所市所的办公地址,以及滨海分所的办公地址,还有它们各自具体的办公时间如此如下:

互联网业务能正常予以受理,机动车的所有人、驾驶人,能够利用交通安全综合服务管理平台(https://tj.122.gov.cn/),或者是“交管12123”APP等线上的渠道,去申请办理相关业务。
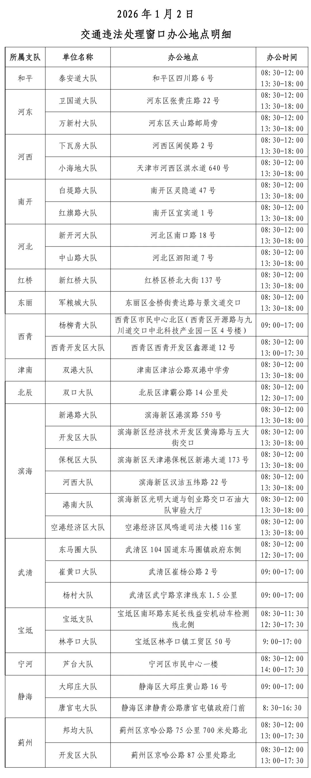
交通违法处理窗口今日办公安排
今日,我市违法处理窗口开放情况是这样的,为了给广大驾驶人办理非现场违法处理业务提供方便,市民能够依照自身实际需求前往办理 。

Part 04
需特别提示,2026年元旦假期即将来临,部分景区周边,车流量会增多,出现缓行状况,部分商圈周边,同样会有车多缓行的情形,部分道路会采取临时交通管控措施,在此,公安交管部门为您梳理了相关情况,请广大市民、游客提前知晓路况信息,合理规划出行时间,合理选择交通方式,杜绝交通违法行为,文明守法出行。
短途自驾莫小觑 做足准备安全行
出行时要做准备,需提前去查车况。在驾车出行以前,除了常规地对车辆各个部件开展检查之外,并且还要着重去检查机油、防冻液、玻璃水等消耗品,以及轮胎、制动等重要部件,及时地添加补足机油、防冻液、玻璃水等消耗品,认真仔细地去检查轮胎是不是老化、制动系统是不是正常,及时地做好保养、维修或者更换 。
出行之前要查询天气状况,随时随地留意道路通行状况。应当预先查看天气预报,以及计划出行道路所关联的路况详细情况信息,从而制定出行规划,出行之际,在不会对驾驶安全造成影响的情形下,关注天气与路况方面的信息,要是遇到恶劣天气或者路况出现变化,能够及时对出行计划作出调整。
不抱侥幸心理,不开和不乘坐出超员情况的车辆。在假期外出时,不管是驾车,还是乘车,两者态度行为都得文明且遵守法规,要主动去拒绝驾驶超员车,以及乘坐超员车。千万不要有“就多一个人,问题不大”“几步路,挤一挤也没事”“多坐个小孩儿不叫多”这类错误思想。
行车时要小心谨慎,杜绝交通违法情况发生。在驾车的过程当中,车内所有人员都应该依据规定系好安全带,千万不要疲劳驾驶,杜绝酒驾、醉驾、无证驾驶以及超速等交通违法的行为。当行经急弯陡坡、长下坡、临水临崖道路的时候,要减速慢行,行经农村、山区公路时要留意观察道路两旁的状况,特别是支路车辆与行人,在高速公路通行时绝不要占用应急车道。
当碰到恶劣天气时,要记住“六个字”。在行车的途中,要是遇到像降雪这类恶劣天气,那就必须严格去遵守“降速,控距,亮尾”的安全行车规则,要严格地把控好车速,留出充足的处置时间;要控制好跟其他车辆之间的距离,留出充足的处置空间;对于小客车而言,要合理地使用灯光,而对于大型车辆来说,还得保证车尾部粘贴的反光标识清晰能够看见。
行径高速路时碰到故障,得保障自身安全无虞。于沿高速公路行进之中,要是碰到车辆故障或者交通事故状况,需遵行“车靠边、人撤离、即报警”之要求。“车靠边”:当发生事故之后,若车辆能够移动,应当飞速把车辆挪移至右侧应急车道或者朝着就近出口驶离出去;“人撤离”:不管车辆是否能够移动,驾乘人员切不可留在车内,同时也不要在高速公路上作逗留,而应快速转移至右侧路肩上或者应急车道内;“即报警”:待驾乘人员撤离至安全地带以后,即刻拨打110报警电话开展报警 。发觉行车途中车辆状况有异常,要尽可能马上寻觅临近的服务区,排除车辆故障之后才继续开行,保障车辆安全行进 。


出行提示尾号限行交管业务安全出行恶劣天气
本站文章除注明转载/出处外,均为本站原创或翻译。若要转载请务必注明出处,尊重他人劳动成果共创和谐网络环境。
转载请注明 : 文章转载自 » 途讯交通网 » 出行攻略与工具 » 2026 年元旦假期出行提示!景区商圈周边车多缓行要注意