2025年国庆中秋假期8天高速免费,出行要关注这些
- admin
- 2025-10-03
- 出行攻略与工具
- 1240浏览
- 2评论
2025年国庆中秋假期叠加
为期8天
[id_2019119988]
假期自驾出游、返乡团圆
出行需求旺盛
公路客运和旅游包车流量
将明显高于平日
自驾游出行量大幅上升
加上公路货运旺季
交通安全风险增大
需要关注天气变化和路况信息
合理规划行程
注意错峰避堵
安全文明出行
假期天气预测
全省天气大体上是多云状态,会有降水发生,后面因为冷空气作用气温会降低一些。在9月30日到10月1日期间,全省天空多云转为阴天,会出现阵雨或雷阵雨,沿海和中南部一些地方会有中雨,个别地方雨量大到暴雨程度;从10月2日到10月4日,全省以多云天气为主;到了10月5日到10月8日,全省天空多云转为阴天,有些地方会有阵雨,个别地方雨量达到中雨级别。
交通事故特点
通过对过去三年国庆假期的相关数据考察,可以发现高速公路上的意外事件,大多是因为车辆之间距离太近,司机注意力不集中,有人喝了酒开车,或者过于疲惫驾驶。而在普通的国道和省道上,事故的发生,主要与不遵守让行规定,驾驶人员没有合法资质,车速过快,还有随意停放车辆等因素有关。
道路通行趋势


全省高速公路的进出口通道,包括省界连接线,每天的车流量预计能达到460万次,比平时的数量多了一倍以上。根据过去的资料和现在的走向推断,十月一号和七号会分别出现去程和回来的车辆最多的时候。

一、假期前段(9月30日至10月2日)
01
通行特点
三十日午后至日暮,干道车马骤增,十八至二十时为最滞之期。各处离城路径人流将大增,高速关卡出城通道或现短暂拥堵。十月伊始,八至十二时,大量车驾将集中上路,人流将达顶点。
02
主要易拥堵缓行路段
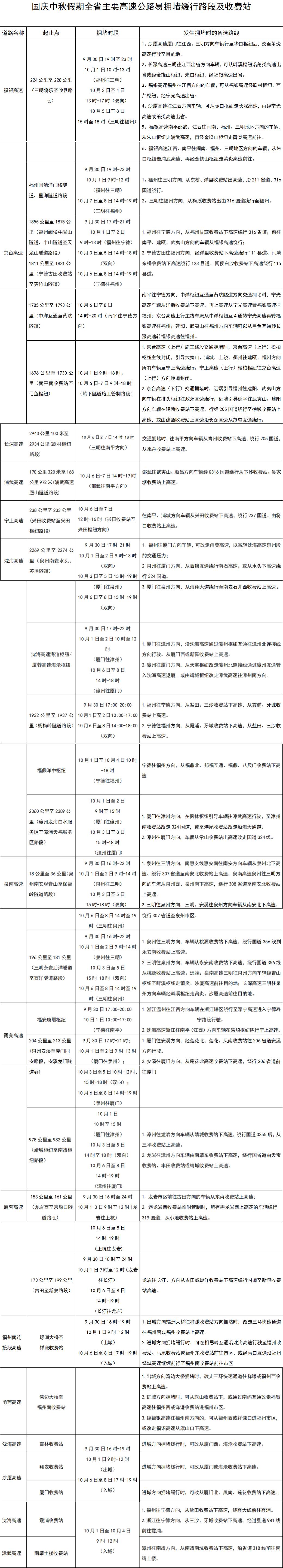
包括六条高速公路,覆盖八个地级市,总共涉及十七个具体路段,分别是沈海高速泉州南安的来去方向,厦门海沧枢纽的来去方向,漳州漳浦从厦门到漳州的方向,宁德福鼎从宁德到福州的方向,泉南高速泉州南安从泉州到三明的方向,三明永安从泉州到三明的方向,福银高速福州闽清,三明将乐从福州到三明的方向,京台高速福州闽侯,宁德古田从福州到宁德的方向,南平建阳出省的方向,甬莞高速福州闽侯从福州到莆田的方向,泉州安溪到厦门同安从厦门到泉州的方向,漳州南靖从厦门到漳州的方向,宁德福安从宁德到南平的方向,厦蓉高速龙岩上杭,新罗出省的方向。

二、假期中段(10月3日至5日)
01
通行特点
每天上午九点到中午十二点,还有下午三点到六点,高速公路上的车辆数量很多;由于中秋节当天大家要聚在一起过节和看月亮,所以星期五下午会有一小部分人开车回家。
02
主要易拥堵缓行路段
包含五条高速公路和七个地级市,总共涉及十二个具体路段,具体为沈海高速泉州南安(从厦门方向至泉州)、漳州漳浦(从漳州方向至厦门)、宁德福鼎(从宁德方向至福州)这些部分,泉南高速泉州南安、三明永安(包含双向交通)、福银高速三明将乐(包含双向交通)这些部分,京台高速福州闽侯、宁德古田(包含双向交通)、南平建阳(从南平方向至宁德)这些部分,以及甬莞高速泉州安溪至厦门同安(包含双向交通)、漳州南靖(从厦门方向至漳州)、宁德福安(从宁德方向至南平)这些部分。

[id_2032801625]
01
通行特点
中秋佳节家人团聚之后,6日会出现部分出城车辆;由于假期即将结束,外出车辆数量会持续上升,预计10月7日上午10点到晚上6点之间,交通压力会达到最大值。
02
主要易拥堵缓行路段
该工程覆盖七条高速公路和八个地级市,包含十七个具体路段,具体包括沈海高速泉州南安(泉州至厦门方向)、厦门海沧枢纽(漳州至厦门方向)、漳州漳浦(漳州至厦门方向)、霞浦(宁德至浙江方向)等路段,泉南高速泉州南安(三明至泉州方向)、三明永安(泉州至三明方向)等路段,沙厦高速泉州德化(三明至泉州方向)等路段,福银高速福州闽清、三明将乐(三明至福州方向)等路段,京台高速福州闽侯、宁德古田(宁德至福州方向)、南平建阳(南平至福州方向)等路段,甬莞高速福州永泰至闽侯(莆田至福州方向)、泉州安溪至厦门同安(泉州至厦门方向)、漳州南靖(漳州至厦门方向)等路段,以及厦蓉高速龙岩上杭、新罗(进入省份方向)等路段。


(上下滑动图片查看详情)
四、大流量收费站及服务区
01
大流量收费站(6个地市12个)
福州(3):祥谦、福州南、京台长乐
莆田(1):莆田
泉州(3):泉州、晋江、池店
厦门(2):翔安、厦门
漳州(2):东山、南靖土楼
宁德(1):宁德南
02
大流量服务区(6个地市10个)
福州(1):大往
厦门(2):东孚、龙掘东
泉州(3):朴里、驿坂、戴云山
漳州(1):小溪
龙岩(1):古田
南平(2):大白、大埠岗
03
充电设施利用率高服务区(5个地市8个)
福州(1):透堡
漳州(1):兴泰
三明(2):沙县、秀村
南平(1):南台
宁德(3):林厝、南阳、云淡
五、高速公路施工管控情况
省内一条高速公路实施交通管制,具体为沈海高速漳州互通至龙海互通区间。

普通公路易拥堵缓行节点
福州:进出城路口通行量比平日增加三成到三成五,出行高峰期是三十日十六点到二十一点(工作日高峰期叠加)以及十月初一到初二八点到十二点,归程高峰期是六日到七日十五点到二十点、八日十四点到二十一点,祥谦(螺洲互通、五虎山隧道)、福州南(双湖互通、湾边大桥)等位置容易发生堵塞。热门景区周边交通负担沉重,三坊七巷、烟台山公园中午到晚上时段交通不畅,森林公园、儿童公园上午时段车马拥挤,鼓山、鼓岭上午和下午特定时段交通拥堵,花海公园、农大沙滩公园上午和下午特定时段人流车流众多。火车站、汽车站周边道路通行能力下降,站西路、华林路等路段容易发生交通拥堵。城区主要道路在三十日下午四点到晚上七点,以及下午四点到晚上八点,三环路、二环路、金山大道等所有路段都容易发生交通拥堵
9月30日厦门将出现出行高峰,车辆行驶缓慢,预计会持续到晚上九点半。这种状况主要发生在市区的主要道路、快速路以及“五桥两隧”的出岛方向。其中,翔安隧道和海沧大桥的出岛方向尤为拥堵。厦门和杏林高速公路的收费站车流量很大,可能会波及海翔大道、杏前路和安仁大道的交通。主要景点所在道路,包括演武大桥观景台附近、胡里山炮台周边,以及特色街区如曾厝垵、沙坡尾附近,还有商业区中山路、万象城周边的交通量将持续处于较大水平。东坪山、天竺山、双龙潭、香山这些农家乐聚集地,或许会临时出现车辆排队现象。从10月6日到8日,会有大量车辆返回。
漳州:进出城以及省与省之间的道路车流量,比正常情况增加了百分之二十五到百分之三十。出发的高峰时段是九月三十日的十六点到二十一点,还有十月一日到二日的八点到十二点;回来的时候,高峰时段在十月六日到七日的十五点到二十点,以及八日的十四点到二十一点。漳州古城、南靖土楼、东山岛、漳浦火山岛、长泰天柱山、云洞岩等景点十分火爆;万达、吾悦等城区商场16点到22点附近交通容易拥堵。中秋节当天也就是6号,17点到20点市区主要道路例如胜利路、水仙大街可能会出现短暂交通拥堵。
泉州:出行最集中时段为十月一日早上九点到中午十二点,接着不断延长,直到四日,八日则抵达回来的最高点。各区域交通拥堵情况及具体时段:鲤城西街东段(钟楼至新华路)、南俊路、涂门街等商业区由于行人车辆汇集,全天都可能发生堵塞;丰泽北清路闽台缘博物馆附近在13点到18点期间通行缓慢,丰海路蟳埔村附近从12点到18点需要改道行驶,动车站出发口在7点到10点之间以及万达路在18点到22点期间车辆数量众多。晋江阳光时代广场、五店市等商业区在下午四点到晚上十点时段车流量大,灵源山景区在早上七点到九点以及下午五点到晚上七点车辆较多;石狮八七路德辉路口、红塔湾旅游路等在中午过后到晚上时段容易发生交通拥堵。洛江、泉港等区域324国道等国省道车流量显著上升,南安成功街、惠安崇武古城、德化城后路等城区及景点邻近地带,在下午到晚上期间均显现出不同层次的交通不畅,高速公路的出入口与关键节点附近应分时段通过。
莆田:主城区出程高峰时段为9月30日16时到20时,此时高速出城车流显著增加;接着在10月1日8时到12时,城市道路与高速出城交通达到最高点;返程高峰集中在10月7日傍晚至8日整天,其中16时到20时为最紧张时段,高速进城和城市道路承受巨大压力。交通堵塞严重的地点有莆田西、黄石高速公路入口(通往市中心),湄洲岛高速公路入口(游客数量激增)、秀屿埭头高速公路入口(中秋节期间返乡人员集中)可能会发生长时间交通不畅;绶溪公园、郊野公园、湄洲岛文甲码头车辆停放空间不足、容易发生拥堵现象。
三明市三元区江滨路,以及高速南北连接线,还有沙县国道205线大洲桥引桥路段,在9月30日晚上六点到八点,10月1日到2日早上八点到中午十二点,10月7日到8日上午十点到晚上八点,会经历交通拥堵时段。万达广场、爱琴海商圈含新市北路与东乾二路等区域,以及沙县小吃城商圈含金桥路和新城西路等地方,在十月一日到八日这段时间,每天上午十点到晚上十点车辆往来频繁。泰宁大金湖、将乐玉华洞、建宁金铙山、永安桃源洞这些受欢迎的旅游点,在十月一日到八日期间,每天早上八点到下午六点附近道路变得拥堵。
南平延平区江滨路从人民路口到解放路口,以及南平大桥北岸至杨真隧道一带,还有江滨东路到玉屏桥附近,交通量明显增加。建阳建发悦城商圈,包括人民西路和潭山大道等地方,还有万达商圈,涉及童游大街和朱熹大道等区域,车流量都很大。建瓯南街头商圈周边车辆多。武夷山印象大红袍演出时,即晚上七点到十点,三姑老街人特别密集。下午三点到晚上七点,交通高峰特别突出。建阳考亭书院、武夷梦华录(考亭路)以及武夷山国家公园1号风景道沿线(省道302)在假期期间车辆通行量非常多;武夷山风景名胜区周边道路(包括景区南入口等地)在早上7点到11点、下午4点到6点这两个时段交通拥堵现象突出。
龙岩地区长假初期和末期,以及上午九点到下午一点、晚上七点到八点,交通事故更容易发生。九月三十日至十月二日,国道319线龙岩到古田那一段车流量明显上升;十月七日至八日,返程高峰期间,长汀到蛟洋那一段车辆通行密度很高。市中心商业区附近道路,以及上杭古田、永定土楼等受欢迎的旅游景点周边道路,交通拥堵和事故发生的可能性都增加了。
宁德这边,霞浦、福鼎、屏南这些地方车辆往来数量明显变多。鲤鱼溪、鸳鸯草场、太姥山、东海一号线这些受欢迎的景点附近,道路在交通高峰期持续时间更长,一些容易堵车的路段车辆排起了长队。公路货运活动频繁,载重车辆通行量大,交通事故发生的可能性增大。
平潭地区以自驾游为主,当前时段各景点邻近道路的运行负荷,远超常规周末的承载能力。海峡大桥、公铁大桥等出入岛屿的关键通道,在交通高峰时容易发生阻塞,相关部门计划运用信号灯管理手段,并强化现场交通指挥,以缓解拥堵状况。68海里景区,双向两车道通行能力有限,长江澳景区,停车位配备不完善,仙人井景区,停车位数量偏少,北部生态廊道,道路通行空间狭窄,坛南湾景区,村内道路较窄,这些关键地段将依据具体状况,分别运用交通疏导,实施单行道管理,实施停车区域分级管理,以及动用应急停车场地等手段。金井大道、澳前西路、龙凤路、环岛路龙王头路段周边的景区商圈道路,在规定的高峰时段发生拥堵,会采取引导绕行措施,部分路口会实施封闭,同时允许单排车辆临时停靠。
安全出行提示
01 提前规划路线,做好充足准备
事先掌握气象状况、道路情形、充电设施分布等资讯,科学安排行进方向,留意避开交通高峰。仔细维护车辆,准备好警示牌、消防工具等应急物品并安放在方便拿取的地点,启程前保证睡眠充足、身体状态佳。
02 规范系好安全带,严防疲劳驾驶
乘客全程都要把安全带系紧,后排的人也不能例外。要合理安排驾驶和游玩的时间,保证开车时精神集中。身体感觉不好或者刚吃过药,就千万不要开车。困倦的时候绝对不能勉强,到了高速公路上的服务区,每隔三公里就要进站休息。
03 倡议使用导航,严防分心驾驶
要警惕涉及新司机、新车和陌生路线的潜在问题,启程前务必规划好行驶路线,行车过程中尽量减少视线转移,避免进行手动操作,驾驶时必须全神贯注,绝对禁止在行驶中使用手机、观看影像资料、进行娱乐活动、摄入食物、进行交谈或嬉闹等容易导致注意力分散的驾驶行为。
04 注意控制车速,警惕特殊路段
经过穿行村落与城镇,靠近水域与山崖,经过桥梁与隧道,驶过急弯与陡坡这些地段,要提前减缓车速,不要强行超越其他车辆,必须与道路旁边保持足够的安全间隔。驶入隧道之前应当减速,同时打开照明设备,在隧道里面要维持安全的车距,绝对不可以变换车道超车以及不按规定掉头。
05 恶劣天气行车,降速控距亮尾
恶劣气象条件下要减少外出活动,如果必须出门尽量避开深夜和黎明时分,务必注意“降低车速、保持车距、开启灯光”,防止车辆失控侧翻导致意外,当视线不足50米就要立刻进入休息区或离开快速路。
06 故障事故处置,牢记“十二字诀”
高速路上车辆出现故障或小碰撞时,应遵循“靠边停、发警告、人员散、马上报”的原则。司机需立刻把车挪到路肩上,同时快速设置警示标志,人员要迅速转移到护栏外侧,并面向行驶方向在车后方150米位置放置警示物,避免引发连环事故。
07 错过匝道出口,严禁急停倒车
高速行驶接近出口时,需提前做好准备、留意路况、按序选择车道,倘若错过预定出口,切勿惊慌失措,更不能随意刹车、强行转换车道或倒车反向行驶,以防引发追尾、相撞等意外事故,应当顺势继续前进,驶向下一个出入口。
08 严查严防酒驾,严禁违规租车
节日聚会应酬频繁,务必警惕酒后驾车风险。全省交警持续加强执法,亲友之间要彼此警示,坚决阻止,切勿抱有侥幸心理。车辆租赁行业需严格把关,严禁将车辆提供给未满年龄或无驾驶资格者使用,租车者必须事先了解车辆状况和行驶路线,确保行车安全。
09 乘用正规车辆,佩戴安全头盔
乘坐公共汽车外出,务必挑选合法合规的营运车辆,所有人全程都要系紧安全带,绝对不能搭乘私下招揽乘客、不合规拼凑车辆、载客超限的交通工具。骑两轮车时,必须正确戴上安全头盔。
10 严禁违规占道,保持良好心态
行人以及自行车禁止驶入高速公路。非紧急状况下不可以使用应急车道行驶或停泊车辆,遇到往返高峰时段交通堵塞或实施交通管制时,要心态平和,听从现场调度,禁止强行加塞和超车,避免发生路怒冲突,切记安全到达才是根本目标。
高速公路国庆假期出行安全交通拥堵天气预测
本站文章除注明转载/出处外,均为本站原创或翻译。若要转载请务必注明出处,尊重他人劳动成果共创和谐网络环境。
转载请注明 : 文章转载自 » 途讯交通网 » 出行攻略与工具 » 2025年国庆中秋假期8天高速免费,出行要关注这些