郑州限行新规解析:单双号限行回归,绿牌车豁免、违规扣分细则全知道
- admin
- 2025-11-12
- 出行攻略与工具
- 1005浏览
- 0评论

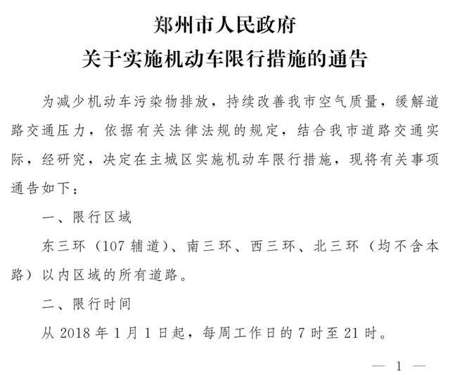
不存在缓冲情况,也不讲述故事,交警所设摄像头径直上线,单号在单日可通行,双号在双日能行驶,周末以及节假日是例外情形,一旦违反规定闯入便扣除100元,同时记1分。

绿牌纯电随便跑,插混蓝牌照样挨罚。
一句话:车能不能开,只看尾号单双和那块车牌颜色。
很多人第一反应是“怎么又限了?
实际上,这一回并非轻易回到2017年当时的老模式,相关规则,豁免条款,以及配套方面,统统都有了全新的样式呈现。
把变化拆成三张“明牌”,你就知道自己该怎么出牌。
第一张明牌:单双号比轮换好记,但别算错日子
以往郑州人都晓得,过去存在“尾号是1还有6的车辆星期一停运,尾号为2以及7的车辆星期二停运”的情况,一个星期只限行一日,脑子里必须先记住限行时间表。
当下直接依据日历的奇偶性开展,单数对应单日,双数对应双日,瞅一眼手机上的日期便可判定生死。11月10日至14日仅实施警告并不进行罚款,17日起真正开始扣分。
在周末时不存在限制情况,对于调休后上班的那些日子同样不存在限制,要记住持续留意官方所发布的通告,不要自己无端地吓唬自己。
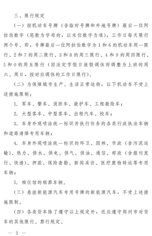
第二张明牌:绿牌≠全部新能源
挂上绿牌的纯电乘用车,行驶起来畅通无阻,而插混、增程式哪怕油箱不用,只要行驶证上标明“混合动力”并且是蓝牌,那就会按照燃油车来进行处理 。
郑州此次,极其清晰地划分开了“真零排”与“能烧油”,确切地表明:惟独纯电绿牌才是备受优待的类别,被置于特殊地位,就如同亲儿子一般。
想买新车来占坑的那些人,要先看清合格证之上的“燃料种类”这一栏,千万别被销售说的一句“新能源不限行”给忽悠了。
第三张明牌:公交、地铁、共享单车集体加班
限行最怕“车停人停”。
由郑州同步投放的200辆长度为8米的新能源公交,着重对三环路以内的走廊缺口进行补充;地铁1号线、2号线和5号线在工作日时段将末班车时间延迟至23:30,即便错过末班车的加班族也能够赶上地铁的尾班车;50个共享单车“电子围栏”被直接放置在写字楼以及地铁口旁边,通过扫码即可骑行,且在30分钟内享有免费优惠待遇。
如若不想去挤那公交,那么就预先把地铁末班车的时刻存进手机的相册,如此便能够避免夜里在公司门口打不到车的情况发生。

豁免清单出现了扩容的情况,警车、消防车以及救护车依旧是原来的规定,残疾人专用车凭借行驶证以及残疾证双证统一之后能够免除处罚,新增的120急救车不管是公立的还是民营的,只要车身喷涂了统一的标识,电子眼就会自动进行过滤。
普通的私家车辆,别去想着贴上“急救”的贴纸从而蒙混过关,后台会对行车轨迹进行比对,一旦造假,直接翻倍进行罚款。 ```。
有人进行过算账,限定一天范围内,油车车主在一年之中受到限至最多可达36个工作日,按照郑州平均通勤12公里、油耗8L/100km、92号汽油7.6元/L来计算,一天之中油费大概是18元,一年能够节省650元,再加上停车费用以及车辆折损,总计小一千块 。
将这笔“节约下来的钱”替换为地铁月票与共享电单车次卡,通勤所需费用基本保持同一水平,并且消除了寻找停车位这一行为所带来的令人发愁的状况 。
空气改善账更直观。
在郑州去年秋冬的PM2.5本地源当中,移动源所占比例为29%,而在这移动源里,柴油货车与小客车所占比例各为一半 。
将小客车通过单双号限行限制掉一半数量,每天大约会使车辆行驶减少22万辆次,依据环保部《机动车排放清单》进行测算,每日平均情况之下能够削减18吨氮氧化物,以及0.8吨PM2.5 。
数据看上去不大,然而一旦遇上静稳天气,0.8吨便成为了“爆表”与“轻度污染”的那个区分界限,有了这区分界限。
政府作出承诺,每月一次公开“限行效果评估”,要是连续两个月PM2.5降幅低于3%,政策随时做动态调整,可能缩小限行动的范围,也可能收回双休日的“不限行”规定。声称真把环保当作KPI来推行,而非只是摆摆样子而已。
对普通人,实用攻略只有三行字:
就在今晚,要把那个名为“郑好办”的手机应用程序更新到最新的版本,在将车牌号进行绑定之后,每天零点的时候,它会自动推送一条关于“明天你能不能开车”的信息。
2. 把地铁末班车时刻表截图当屏保,错过地铁比限行更贵。
周一的早高峰时段是最为拥挤的,在8点之前进行刷卡进站的行为能够避开人流的尖峰时刻,省却被挤成像相片那般的状况。
限行截止到2026年3月15日,到期之后是持续进行还是予以取消,要看这个冬季郑州人头顶之上的天空能不能多地数次出现 “郑州蓝” 这种情况 。
政策给出了选择题:要么少开一天车,要么多吸一天霾。
你方向盘上的一票,其实也在给城市投票。
限行郑州环保绿牌车政策
本站文章除注明转载/出处外,均为本站原创或翻译。若要转载请务必注明出处,尊重他人劳动成果共创和谐网络环境。
转载请注明 : 文章转载自 » 途讯交通网 » 出行攻略与工具 » 郑州限行新规解析:单双号限行回归,绿牌车豁免、违规扣分细则全知道