郑州限行新政突袭!新能源车也受限,豫A绿牌需本地户口?
- admin
- 2025-11-16
- 出行攻略与工具
- 325浏览
- 2评论
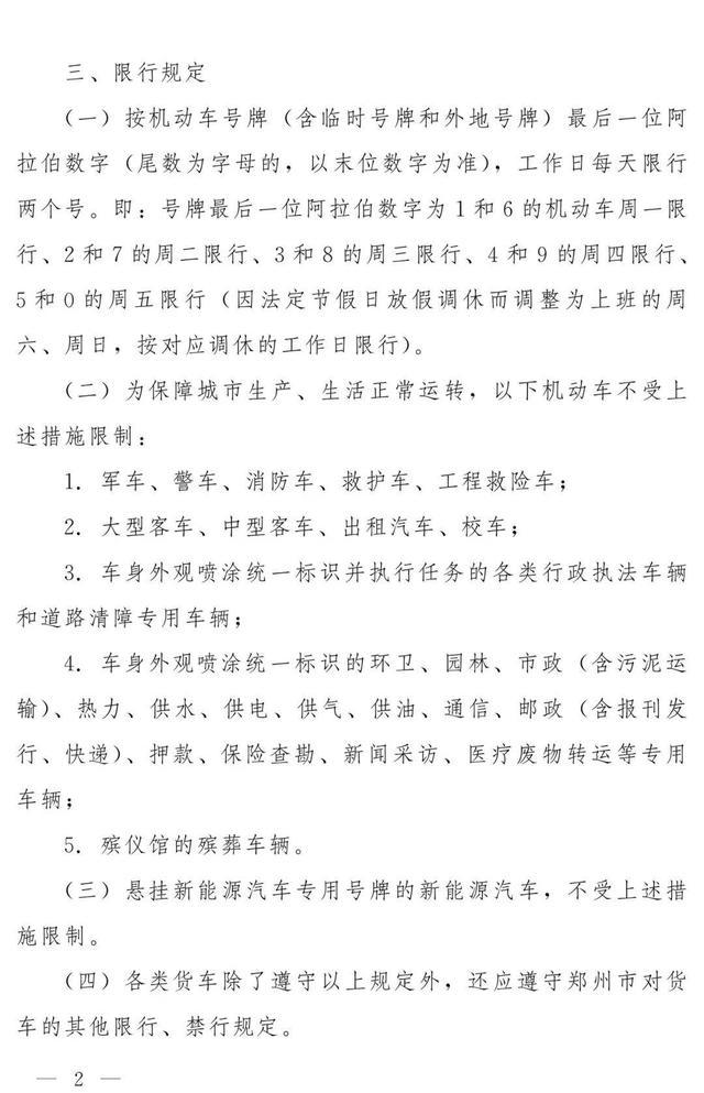
一觉醒来,郑州人惊觉“限行”二字再度回归,突兀程度恰似气温骤降之事,毫无预兆。自11月10日起,车牌尾号需重新排列顺序,周一,尾号为1和6的车辆先行避让,周二,尾号2和7的车辆紧随其后,如此循环直至周五,周末方可稍作停歇,得以喘息。

然而这一回,地图相较于2017年,呈现出胖了一圈的态势,郑东新区CBD、航空港区的几条主动脉,甚至连四环外新盖的那片楼群,也都一同被圈进“笼子”里了。

住在白沙以及绿博的刚需一族,通勤的路线一下子增添了一道算术方面的题目,那就是,今天可不可以开出所在的小区呢?
新能源车车主别急着偷笑。
确实绿牌是免罚的,不过前提是需要先具备郑州户口,要是行驶证上登记得地址并非在郑州市,那么一样不得不乖乖受限呢。
那些,挂着豫A绿牌,但是全年且频繁在外地从事打车接单挣钱活动的男性,需要找时间回来,完成一个特定行为,否则在限行当日,仍然会被开具处罚单据 。
一种情况是,政策将“本地绿”与外地绿划分得明明白白,另一种情况是,不要再去抱有一张绿牌能够全省顺畅通用的幻想了,是这样的情况。
最具人情味儿的变动隐匿于“靠天吃饭”的条文当中:空气质量指数突破三百,直接实施单双号限行,无人可争辩;空气质量指数降至一百以下,限行举措临时“放松限制”。
这表明,郑州的限行并非是毫无变化的固定模式,而是如同会根据他人脸色来决定行动的老妈子那般,存在着灵活性 。
秋冬之时,雾霾一旦降临,整座城市里的车牌刹那间就如同麻将牌一般,星期一三五是条子,星期二四六是筒子;大风刮起之际,限行马上又变成了“建议”,早高峰之时油门能够往下踩深两厘米 。
只是,谁给市民发这条“今天放宽”的短信?
官方宣称“及时发布”,众人心里都明白,那得依靠自身去刷微博,而且刷微博的频率要比刷天气预报所需的频率还要勤快,。
为其五天的过渡之际,摄像头虽睁着眼睛,然而却不采取行动,直至15日之前,若出现违规之举,仅仅只是进行劝导,而不会实施处罚,仿若老师那般,先行予以警告,称“下次不可再犯” 。
请别把客气当作福气呀,从17号开始呢,一次要100块钱,还会扣3分,电子眼的数量比早高峰时候的电动车还要密集得多。
省会郑州的驾车司机最清楚,在限行开始的首日,那些导航软件肯定会集体出现故障,中州大道上会布满像红色蚯蚓一样蜿蜒的车辆,到那个时候可别去怪罪高德,要怪就怪自己没有把车辆的尾号牢记在心。
算得上账的是,依据新规而言,一年之中限号的话,大约能够少开五十日,油钱能够省下千把出头,然而倘若不巧不巧的哪天忘掉了这个限号规定,那么一张罚单就会把所有省下的红利给抵消掉 。
更潜藏的成本处于二手车市场,外地牌照的保值率将会再度下降一些,挂着豫V的新车车主开始思索,是不是要连夜前往车管所更换成豫A ?
政策仿若一条隐匿的暗河,乍一看呈现出的是限行状况,然而其暗流之下冲走的却是车价,还有房租,以及上班的路线,甚至就连相亲之时那句“你有车吗”之后都必须添加上一句“郑州牌?”。
说到底,城市在跟空气下棋,车就是那颗被挪来挪去的子儿。
限行车牌限行范围扩大后的圈子,是将新区也纳入到相关规定的范畴之中;绿色车牌对户籍进行限制,是促使新能源汽车真正在当地“落地生根”;带有灵活性的条款,是给自然天气状况预留一个可以改变决定的按钮。
市里的民众能够做到的,仅仅只是把车辆尾号书写在便利贴上之后粘贴于冰箱门上面,每一天出门之前都要多去看上那么一眼,这情形就如同去查看天气预报一样,晴天的时候要带上雨伞,遇到限号的时候要带上地铁卡 。
别去进行抱怨,郑州的冬天向来就是这般样子:风呈现出煤灰色,限行是以灰颜色作为底色,大家于这块别样存在的布上面缝缝补补,度过一年又一年的时光。

限行新政新能源车郑州户口AQI弹性条款
本站文章除注明转载/出处外,均为本站原创或翻译。若要转载请务必注明出处,尊重他人劳动成果共创和谐网络环境。
转载请注明 : 文章转载自 » 途讯交通网 » 出行攻略与工具 » 郑州限行新政突袭!新能源车也受限,豫A绿牌需本地户口?