济源货车禁行令升级!这些车受限,新能源有特殊规定
- admin
- 2025-12-23
- 出行攻略与工具
- 1312浏览
- 0评论
都市里的道路,倘若绕起来,任谁都得去算上那么一笔账。济源方才开启这一轮“货车禁行令”行动,当地好些货运司机连茶水都还没来得及喝完,此消息却已然遍布整个朋友圈区域了啊。

将时间回溯到5月8日,那时便已然存在一条“重柴车管控”的试行通告,方才把众人的运输路线、车辆类型进行了一番梳理,此次四部门一同采取行动直接予以升级,将各类载货汽车以及专项作业车列为重点,明确表示路线要封锁、车辆要封堵。微型货车与皮卡倒是还保留了一线生机——谁家运输面包车被算作微型的均可通行,其余低速、三轮、农用车、拖拉机全部被阻挡在范围之外。即便如此,外埠号牌的车辆也无法逃脱,全都被涵盖其中。
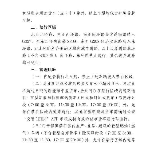
那禁行区域的范围定得可精细,划分出了北环,还有南环,再者西环以及东环,就这四条环路把那一圈围得严严实实的,密不透风。顺着文昌南路一转,然后连上了G327再搭上东二环,如此这般,济源城市的所有主道路都被横竖交织着给勾勒出来了。且边界处的各路环路更是完全被堵得水泄不通,特别是S307段,好似在暗暗地向司机发出警示,千万别在这儿耍弄任何不恰当的招式。

然而仔细观察下去,新能源上牌的货车是被政策特意去眷顾的,只要你是轻型的,车长不超过6米,总质量不超过8吨,全天都能随意地进入,中型重型新能源车也不是彻底封死的,除了早晚高峰之外,其他时间也能够有序地去通行,就连重型新能源物流车都给你留出了厢式、封闭式的途径,避开高峰时段,直白点讲,只要你能够搞定通行码或者APP审核,就还算不是特别难混。
燃油车不是像那样宽松,一到高峰时段就得赶忙去闪避。即便如此,只要是城市进行生产、生活以及建设有需要,轻型燃油(燃气)车辆还是瞅准了那短暂而且宝贵的窗口期。自卸货车更是要多经历一道审核程序,得去符合黄河流域高质量发展所定下的那个强硬规定,先是要申请相关机械事宜,接着去审批代码,最后还要限定行驶的路线。而这样的做法,实话说就是压制着燃油车,把新能源汽车的牌子抬举到高高的天上,以此去鼓励全市的人都去购置崭新的车辆。

低速载货的车子,三轮的车子,农用车,还有拖拉机,在新规定面前想要进入被允许的范围压根没可能成功。唯一能获得豁免权的,仍旧是军队、警察、消防、医疗这一类的车辆,只是为了特殊的需求留出一条通道罢了。表面看起来好像是公正公平的,仔细去思考琢磨一下绝对是有着配套性的关联的,可以这么理解。
济源所采用的此项举措实际上并非独一无二的例子,将目光投向全国范围,有诸多城市早就已然开启了限制货车通行、限制燃油使用的行动,甚至专门把新能源当作政策调节的手段。深圳、上海在城区禁止柴油车辆进入,就连在夜晚进入市区都变成了如同“求生游戏”一般艰难的状况。环保所带来的压力、城区对于交通的承载能力、空气质量的状况,皆是各个城市在出台相关政策背后所担忧的问题。

那如果换个视角来看,各地司机群体的反应基本没什么差别。有部分本地的物流企业称,成本在短期内急剧增加,转而使用新能源车,价格实在承受不了;规模较小的公司更是被逐渐边缘化,有的直接选择转行。有一些以燃油车作为主要运力的小型货运户,只能在城区周边绕很大的圈子,路途遥远,油费高昂,跑一趟下来有时候得不偿失。甚至有个别司机抱怨说,城市建设原本是为了方便城区居民的生活,可实际上却把那些原本能够提供服务的小型运输车辆阻挡在了城区之外 。
在这背后,实际上是城市针对交通以及环境治理模式所进行的阶段调整。新政策一经推出,货运企业与新能源厂商立刻就闻风而动了。市场当中,新能源皮卡、封闭箱车迎来了一波推广,朋友圈里广告到处都是,这也并非是白白忙碌一场。然而,是不是能够满足所有生产建设用车的需求,司机们心里都是有底的。大型车辆需要搬运建材、拉运设备,新能源在续航、载重、维修这些方面,究竟能不能完全胜任,恐怕实实在在得好好折腾上几年才能知晓。
国家早已有大政策引导,落实至地方之际,执行细节各异。有的城市留出“申通通行码”的途径,为特殊紧急需求放行;有的直接实施静默管理,应罚则罚。济源此次通告,称得上两头兼顾,兼备抓好环保、保障民生,又留有空间,推行 APP 申码操作颇为新颖,司机们眼中虽多了些手续,可总归强过一刀切。
盯着这一组禁限性质的政策瞧,声称是将环保置于首位优先考虑,可实际上呢,它就是在城市功能以及交通资源调配的情形之下所达成的一种平衡状态。在往后的几年时间当中,此类规定还会持续不断地进行升级以及改版。新能源汽车若想要超越燃油汽车,技术层面以及补贴方面都必须始终保持跟得上的态势。司机和物流公司呢,仅仅能够随着政策的变化而做出相应改变,其余的就只能等待市场自身发挥力量了。
最后,禁行令到来很突然,然而从行业角度看,也许仅仅又是一回被动去适应。政策一经发布,所有人都得重新洗牌,这在城建与交通管理的大棋局当中早就成为了惯例。再过几年,不能排除新能源车辆成为市区货运的主要力量,燃油车完全被边缘化了,司机的选择只能依照路况的变化持续不断地进行调整。
环保新能源货车禁行城市交通政策调整
本站文章除注明转载/出处外,均为本站原创或翻译。若要转载请务必注明出处,尊重他人劳动成果共创和谐网络环境。
转载请注明 : 文章转载自 » 途讯交通网 » 出行攻略与工具 » 济源货车禁行令升级!这些车受限,新能源有特殊规定