元旦烟台交警发布出行提示,含天气、高速政策及流量预测
- admin
- 2026-01-02
- 出行攻略与工具
- 773浏览
- 2评论
元旦佳节临近
为保障节日期间全市道路安全有序
烟台交警结合往年
交通规律与当前实际
发布“两公布一提示”
请广大市民及游客
提前了解路况信息
合理规划出行时间、线路和方式
自觉遵守交通法规
共同营造安全、畅通的交通环境
假期特点分析
天气分析
在预计的2026年元旦假期期间 ,也就是1月1 - 3日 ,我市会出现一次小雪天气 ,它会出现在1日白天到夜间 ,其他时段是多云间晴 ;1日夜间会有北风 ,且短时较大 ;1 - 2日气温较低 ,3日会小幅回升 。需防范假期出行时 ,降雪 、低温带来的不利影响 。

高速通行政策
2026年,元旦这个有着假期的时段,其假期总共是3天哟,具体时间范围设在1月1日开始一直到3日,在此期间,高速公路并未实行那种免收通行费的政策呢。
29 30 31
4 道路通行流量预测
交通流预测
因“元旦”小长假有影响,依据往年元旦假期我市道路交通状况来看,市区外围的G204与林门路路口有情况,沈海高速福山立交至大杨家立交段有情况,福山收费站有情况,栖霞有情况,栖霞北收费站有情况,荣乌高速烟台有情况,养马岛有情况,莱州收费站有情况,并且只楚路西段将会出现较大流量。
同时,因荣乌高速烟蓬施工路段产生影响,威青高速,荣潍高速也会展露车流量小幅度增长的态势。预计在12月31日下午,到1月1日上午,会迎来市区交通相对较大的流量以及出城高峰期,1月3日下午至夜间会迎来返城高峰期,G204福山段,栖霞段,海阳段,莱阳段,观海路学院路路口从北向南方向,只楚路冰轮路路口由东向西方向,福山收费站周边将会出现显著车流,给福山,栖霞,海阳,莱阳,芝罘,莱山道路交通造成较大影响。
在G15沈海高速的414KM至422KM路段,朝着青岛方向,在426KM至450KM路段,同样朝着青岛方向,荣乌高速的331KM至335KM路段,朝着潍坊方向,威青高速的132KM至120KM路段,朝着青岛方向,车流量比较大,存在拥堵的风险,有需要防范堵塞的可能性,有造成交通堵塞的潜在危险。
福山收费站那里车流量是比较大的,存在着有拥堵的风险。要是为了节省时间,进而减少拥堵情况,那是能够适当去选择绕行的。当途径沈海高速福山收费站朝着机场方向去的时候:是可以选择荣乌高速东厅、古现收费站进行绕行的。在途径福山收费站前往青岛方向时:能够选择沈海高速中桥收费站绕行 。
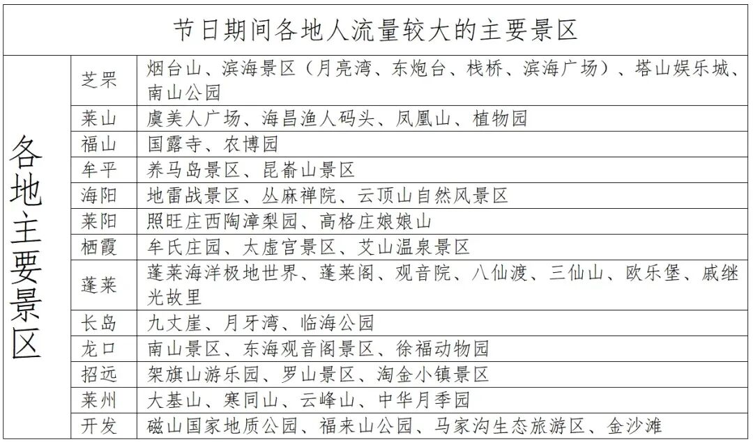
景区、商圈
今年假期,我市文旅活动丰富多样,持续时间较为漫长,预计旅游景区以及商圈周边的人数,相较于往年,将会迎来上升态势,且持续时间有所延长。依据往年假期状况来看,中心区内的锦华街在假期期间容易出现饱和现象,胜利路在假期期间也是如此,西关南街万达广场周边道路在这个时候容易出现饱和情况,北马路大悦城周边道路在假期期间容易出现饱和现象,海港路振华周边道路在假期期间容易出现饱和状况,清泉路新世界周边道路在假期期间容易出现饱和现象,万象汇周边道路在假期期间容易出现饱和情况。

道路施工统计
(滑动查看)

事故数据统计
事故多发时段
假期期间 晚高峰17-18时为事故多发时段。

车辆类型
从交通方式来看, 小型客车是引发事故的主要车辆类型。

违法行为
从引发事故的交通违法情形来讲,存在醉酒后驾车的情况,有行驶速度超过规定限度的状况,出现没有以较低速度通过的情形,以及机动车没有给优先通行的一方让行的情况,这些乃是引发事故的主要缘由。

节假日期间若有人驾车出行,那么要提前规划好出行的时间,还要规划好出行的路线,这里面涵盖沿线的主要收费站出入口,以及公路互通立交桥的名称,还有其位置,要避免在高速公路出入口跟互通立交位置停车去查询行驶路线;驾车在途中的时候,应该借助广播,以及导航地图和路面交通信息屏等去密切关注交通提示信息,从而了解实时路况这样才能利用前者提前调整出行时间以及行驶路线。
行车外出,得遵循交通信号,留意文明礼让。驾车之际,要全神贯注留意观察前方道路情形,碰到前方交通拥堵,需打开危险报警闪光灯,于行车道内依次排队通行,听从指挥,不可驶入应急车道,别随意变换车道,别接听拨打手机,以及别查看、发送短信、微信 。
(三)安全带,那可是生命带!规范地去使用安全带,能够在交通事故发生之际,降低所受到的伤害。并且,要为儿童挑选适配其年龄、合适身高以及相应体重的儿童安全座椅,让儿童坐在后排位置,系好安全带。千万不要怀抱儿童,也别让儿童坐在副驾驶位置。
(四)当遭遇冰雪雨雾这类恶劣天气时,应当减少驾车外出的行为。要尽可能避开早晨以及午夜雾气、暗冰多发的时段。在冰雪路面行车时,必须做到“四缓四慢”。其一,起步要缓,缓慢抬起离合,轻轻踩下油门,进而缓慢地起步;其二,转弯要缓,慢慢地转动方向舵,以较慢的速度转弯;其三,制动要缓,缓缓地踩下刹车,慢慢地实现停车;其四,心态要缓,遇到道路状况复杂的情况,心态需保持平和,慢慢地驾驶车辆,不超速行驶。
切勿在饮酒之后驾驶车辆,节日期间走亲访友的活动较多,聚会也很频繁,当与亲朋好友一起欢乐相聚的时候,一定要格外牢记,饮酒之后就不要开车了,正在开车的时候就不要饮酒了 !
在山区道路行车,要小心驾驶,保持谨慎态度。切不可强行超车,也不要强行会车。当车辆行经急弯路段时,应减速慢行,还要鸣喇叭示意,通过坡道顶部这种影响安全视距的路段时,同样要如此操作,而且夜间行车时,要变换远近光灯来进行提示。
记住“碰到事故,车子得靠到路边,人要撤离,打开双闪,紧接着报警”。要是出现没造成人员伤亡的轻微交通事故,当事人依据确保安全的原则,进行拍照取证,记录事故现场相关信息,然后赶紧撤离现场。要是涉及人员伤亡,就要立刻报警,马上把危险报警闪光灯打开,在车后面来车方向处摆好三角警示牌,车内人员赶快转移到安全地方等着,保证自身安全。
新年新起点,安全新篇章
守法文明行,共赴好时光
烟台交警祝您
元旦快乐,出行安康!


元旦烟台交警出行提示天气高速政策
本站文章除注明转载/出处外,均为本站原创或翻译。若要转载请务必注明出处,尊重他人劳动成果共创和谐网络环境。
转载请注明 : 文章转载自 » 途讯交通网 » 出行攻略与工具 » 元旦烟台交警发布出行提示,含天气、高速政策及流量预测