烟台交警发布元旦出行提示,含天气、高速政策及流量预测
- admin
- 2026-01-05
- 出行攻略与工具
- 353浏览
- 2评论
元旦佳节临近
为保障节日期间全市道路安全有序
烟台交警结合往年
交通规律与当前实际
发布“两公布一提示”
请广大市民及游客
提前了解路况信息
合理规划出行时间、线路和方式
自觉遵守交通法规
共同营造安全、畅通的交通环境
假期特点分析
天气分析
大概在二零二六年元旦假期,也就是一月一日到三日这个期间,我市会出现一回小雪天气,它是出现在一日白天直至夜间的,而其他这一些时段呢是多云间晴的状态;一日夜间的时候北风会有短时间比较大的情况;从一日到二日气温是比较低的,到了三日会有小幅的回升。在这个假期出行的时候需要防范降雪以及低温所带来的不利影响。

高速通行政策
在2026年,元旦假期一共有3天,是从1月1日开始,一直到1月3日结束,期间高速公路并不实行免收通行费的政策。
29
30
31
道路通行流量预测
交通流预测
由于受到“元旦”小长假的影响,结合以往年份元旦假期我市道路交通的状况来看,市区外围的G204与林门路的路口处,还有沈海高速福山立交至大杨家立交的路段,以及福山收费站,栖霞以及栖霞北收费站,荣乌高速烟台、养马岛、莱州收费站,另外还有只楚路西段,都会出现较大的流量。
与此同时,因荣乌高速烟蓬施工路段产生影响,威青高速、荣潍高速也会呈现出车流量小幅度增长情形,预计自12月31日下午起至1月1日上午会迎来市区交通较大流量以及出城高峰,1月3日下午至夜间会迎来返城高峰,G204福山段、栖霞段、海阳段、莱阳段,观海路学院路路口由北向南路段、只楚路冰轮路路口由东向西路段,福山收费站周边将会出现明显车流,这会给福山、栖霞、海阳、莱阳、芝罘、莱山道路交通带来较大影响。
沈海高速G15的414千米至422千米路段,朝着青岛方向,426千米至450千米路段,同样朝着青岛方向,荣乌高速331千米至335千米路段,朝着潍坊方向,威青高速132千米至120千米路段,朝着青岛方向,车流量比较大,存在拥堵的风险。
在福山收费站那儿,车流量是比较大的,也是存在着拥堵风险的。若要节省时间,还要减少拥堵状况的话,是能够适当去选择一下绕行的。拿途径沈海高速福山收费站前往机场方向来说,可以选择从荣乌高速东厅、古现收费站那儿绕行。再说途径福山收费站去往青岛方向的情况也一样,可选择从沈海高速中桥收费站绕行。
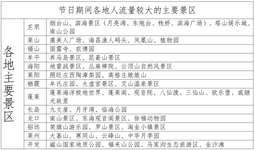
景区、商圈
今年假期,我市文旅活动丰富多样,持续时间较为长久,预计旅游景区以及商圈周边的人数相较于往年将会迎来增长,并且持续时间会有所延长,根据往年假期的状况,中心区内的锦华街周边道路,在假期期间容易出现饱和现象;胜利路周边道路,佳节时候也易现饱和情况;西关南街万达广场周边道路,假期之际同样容易呈现饱和态势;北马路大悦城周边道路,假期期间也容易出现饱和状况;海港路振华周边道路,在假期之时也容易出现饱和现象;清泉路新世界周边道路,假期当中容易出现饱和情形;万象汇周边道路,假期期间也容易出现饱和状态 。

道路施工统计
(滑动查看)

事故数据统计
事故多发时段
假期期间晚高峰17-18时为事故多发时段。

车辆类型
从交通方式来看,小型客车是引发事故的主要车辆类型。

违法行为
从导致事故的交通违法情形来讲,存在醉酒后驾车,以及行车速度超过规定限度,还有未以较低速度通过相应区域,并且机动车没有让享有优先通行权的一方先通行,这些情况乃是引发事故的主要缘由。

出行提示
节假日期间若驾车出行,要提前规划好出行的具体时间,还要规划好出行的路线,这路线得涵盖沿线的主要收费站出入口,再者要知晓公路互通立交桥的具体名称,以及其所处的位置,如此才能避免在高速公路出入口、互通立交位置停车去查询行驶路线;在驾车途中的时候呢,应当借助广播,利用导航地图,通过路面交通信息屏等多种方式密切去关注交通提示信息,进而以此全面了解实时路况,并且要提前对出行时间以及行驶路线做出相应调整。
进行驾车出行这一行为时,要遵守交通信号,留意文明礼让之则。当驾驶车辆之际,需集中精力,用心去观察前方道路的具体情况。要是遇到前方交通出现拥堵情形,那就一定要开启危险报警闪光灯,于行车道内按照顺序依次通行,服从指挥安排,绝不能驶入应急车道!也不要随意去变更车道,更不要接打手机,以及查看、发送短信、微信。
三、用于保障生命安全的安全带!要是规范地使用它,可以在交通事故发生之际降低所受到的伤害。与此同时,要针对儿童挑选契合其年龄、身高以及体重的儿童安全座椅,并让儿童所处位置为后排,且系好安全带。千万不要怀抱儿童,也别让儿童坐在副驾驶的位置上。
遭遇冰雪雨雾这类恶劣天气时,要降低驾车外出的频率。尽可能躲开早晨以及午夜雾气、暗冰多发的时段。在冰雪路面驾车必须达成“四缓四慢”。其一,起步要缓,慢慢抬起离合轻轻踩下油门,缓缓起步;其二,转弯要缓,慢慢转动方向,慢速转弯;其三,制动要缓,缓缓踩下刹车,慢慢停车;其四,心态要缓,遇到道路状况复杂时,心态需维持平和状态,慢速开车,不超速行驶。
五,一定不要在喝酒之后驾驶车辆。节日期间走亲访友的活动不断,聚会的情况也很频繁,当和亲朋好友欢乐相聚的时候,一定要牢牢记住:喝酒之后就不要开车了,要是开车就一定不要饮酒!
车辆在山区道路行驶时,要小心谨慎驾驶,不可强行超车,也不可强行会车,车辆行经急弯的路段时,应当减速慢行,行经坡道顶部影响安全视距的路段时,应当减速慢行,并且二者在通过时都要鸣喇叭示意,夜间行驶时,要变换远近光灯来进行提示。
(七)记住“碰到事故,车辆驶到路边,人员进行撤离,开启双闪灯,即刻去报警”。要是发生了没造成人员伤亡的轻微交通事故,在当事人遵循确保安全的原则之下,进行拍照来获取证据并且记录事故现场相关信息,然后快速地撤离现场。要是涉及人员伤亡,就要立刻去报警,赶快开启危险报警闪光灯,并且在车后方来车方向的地方设置三角警示牌,车内人员赶紧转移到安全的地方去等候,以此确保自身安全。
烟台交警元旦出行天气分析高速政策流量预测
本站文章除注明转载/出处外,均为本站原创或翻译。若要转载请务必注明出处,尊重他人劳动成果共创和谐网络环境。
转载请注明 : 文章转载自 » 途讯交通网 » 出行攻略与工具 » 烟台交警发布元旦出行提示,含天气、高速政策及流量预测